| | 网站首页 | 导师团队 | 资讯中心 | 墨秤教育文艺 | 作家书店 | 新苗推荐 | 课题展现 | 墨家文献 | 图片展览 | 站内留言 | 墨家研究 | 诗歌专场 | 作家推荐 | | |
![]() |
![]() |
| 您现在的位置: 暖窗小憩 墨秤教育文艺 >> 墨秤教育文艺 >> 杏坛精粹 >> 墨理千寻 >> 正文 |
|
|||||
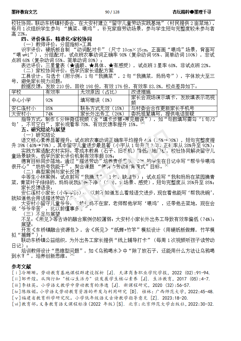
| 小学低年级语文与劳动教育融合路径新探 —— 以 语文核心素养培养为导向 | |||||
作者:谢芬敏 教程来源:本站原创 点击数:559 更新时间:2025-12-14 ![]() |
|||||
|
稿信箱:mochengzazhi@163.com 编辑微信:18260149806(加微信可领取创刊版)
|
|||||
| 教程录入:admin 责任编辑:admin | |||||
| 【发表评论】【加入收藏】【告诉好友】【打印此文】【关闭窗口】 | |||||
| 最新热点 | 最新推荐 | 相关教程 | ||
| 没有相关教程 |
网友评论:(只显示最新10条。评论内容只代表网友观点,与本站立场无关!) |
| | 设为首页 | 加入收藏 | 联系站长 | 友情链接 | 版权申明 | 管理登录 | | |
![]() |
站长:暖暖的爱 |